✨ 護理內外 ‒ 電解質不平衡✨
包含PDF文檔筆記下載
電解質(Electrolytes)
正常值
鈉 Sodium(Na+):135 - 145
鉀 Potassium(K+):3.5 – 5.0
鈣 Calcium(Ca):9 - 11
鎂 Magnesium(Mg2+):1.5 – 2.5
磷 Phosphorus(PO4):2.5 - 4.5
氯 Chloride(Cl-):95 - 105
備註
單位:mEq
鈉鉀、鈣磷:總是呈相反關係,一方上升、另一方下降
鈣鎂、鎂鉀、:總是呈相同關係,一起上升、一起下降
所有的電解質補充劑,都要緩慢給予和校正回歸!
電解質失衡的心電圖變化EKG
鈉:不影響心電圖
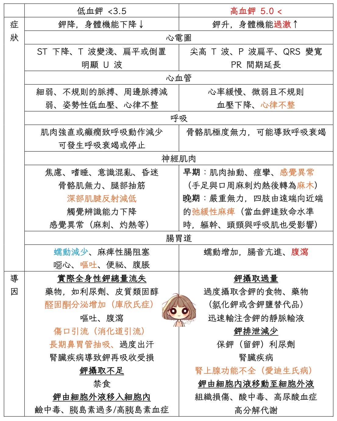
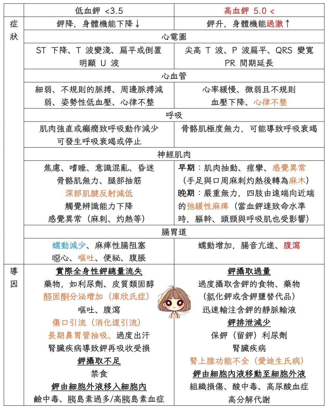
鉀 (所有電解質裡,鉀離子對EKG影響最大!)
低鉀:ST 下降、T 波變淺/扁平/倒置、明顯 U 波
高鉀:高尖T 波、P波變平/消失、QRS 變寬、PR 間期延長
鈣
低鈣:ST 段延長、QT 間期延長
高鈣:ST 段縮短、T 波變寬、可能出現傳導阻滯(heart block)
鎂
低鎂:高尖 T 波、ST 段下降
高鎂:PR 間期延長、QRS 變寬
鈉 Sodium/Na
135 - 145
細胞外液的主要電解質,鈉失衡通常與體液容量失衡相關
酸鹼平衡、體液平衡、主動和被動運輸機制
興奮性和神經肌肉組織的傳導
讀書TIPs
鈉像是黏著水不放的恐怖情人!
想想你睡前吃的那碗泡麵(鈉含量高),導致隔天臉水腫(水滯留)
低血容量(水少)
治療:補水!
低血鈉
因為腹瀉、嘔吐、胃引流過多,導致水份和鈉也一起被排出高血鈉
因為脫水(如出汗、尿崩),導致水份排出,且排的比鈉多
血液中鈉的比例增加,假性偏高
(抽血不是算全身的血,是抽一管血算裡面的比例!)
高血容量(水多)
治療:脫水!
低血鈉
因水滯留在身體,血液中鈉的比例增少,假性偏低
鉀 Potassium/K
3.5 – 5.0
細胞代謝、神經衝動傳導、心臟、肺部與肌肉組織功能、酸鹼平衡鉀失衡可能危及生命,會影響身體的每個系統,尤其是引發心律不整
靜脈給鉀(IV K⁺)
嚴禁:IV push、肌肉注射(IM)、皮下注射(SubQ)
稀釋濃度:建議不高於 1 mEq/10 mL
最大速率:5–10 mEq/小時(5–10 mmol/小時)、任何情況不得超過 20 mEq/小時
監測心電:若速率 >10 mEq/小時,需連接心電監視器並以輸注幫浦控制速率靜脈炎/外滲:K⁺ 對血管具刺激性,頻繁評估 IV 部位
若出現紅、痛、腫、滲液等,立即停止輸注腎功能與出入量:給藥前評估腎功能
鈣Calcium/Ca
9 - 11
存在於身體的細胞、骨骼與牙齒中
對心血管、神經肌肉與內分泌系統的正常運作、血液凝固與牙齒形成皆為必需有鈣失衡的病人有病理性骨折風險,搬動病人時要小心且緩慢
鎂 Magensium/Mg
1.5 – 2.5
體內的大部分鎂存在於骨骼中
PDF文檔下載
參考資料
Silvestri, L. A., & Silvestri, A. E. (2022). Saunders Comprehensive Review for the NCLEX-RN® Examination (9th ed.). Saunders.
Rondon H, Badireddy M. Hyponatremia. [Updated 2023 Jun 14]. In: StatPearls [Internet]. Treasure Island (FL): StatPearls Publishing; 2025 Jan-. Available from: https://www.ncbi.nlm.nih.gov/books/NBK470386/
Desgagnés N, King JA, Kline GA, Seiden-Long I, Leung AA. Use of Albumin-Adjusted Calcium Measurements in Clinical Practice. JAMA Netw Open. 2025;8(1):e2455251. doi:10.1001/jamanetworkopen.2024.55251
更多地方您可以找到我
Instagram: https://www.instagram.com/weibuh_rn/
Threads: https://www.threads.net/@weibuh_rn
🌼不論是申請考試,或是備考期間有任何問題,歡迎請IG私訊🌼
如內容有錯誤,或是版權問題
請聯繫email: WeiBuh.RN@gmail.com
筆記,本人薇布WeiBuh親自整理和撰寫
任何轉載或引用,請先聯繫授權











